| 滨海新区特殊工时绿色通行岗位扩容至15个,这些岗位可享受便利化服务→ |
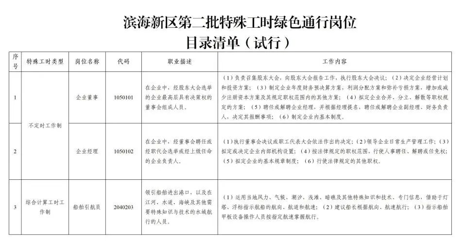
近日,区政务服务办制定《滨海新区第二批特殊工时绿色通行岗位目录清单(试行)》,在2024年印发的《滨海新区第一批特殊工时绿色通行岗位目录清单(试行)》的基础上,新增2个不定时工作制岗位和1个综合计算工时工作制岗位。
符合清单内岗位条件的企业,可根据实际需要适用一系列审批和服务便利化举措。目前,绿色通行岗位目录增至15个岗位,进一步助力企业降本增效,扩大惠企广度,稳定劳动关系。
区政务服务办基于首批清单12个综合计算工时工作制岗位的实践经验,经调研论证,新增企业董事、企业经理2个不定时工作制岗位和船舶引航员1个综合工时工作制岗位,符合条件的岗位可享受免实地踏勘、承诺审批和即报即批等便利化举措。

改革成效显著,覆盖7000余名职工
天津港集团及下属30余家企业7000余名职工从事船舶业务、起重装卸机械操作等岗位,通过推行符合条件企业“免踏勘”、和谐企业延长许可有效期、部分岗位远程视频座谈等多项举措,有效提高审批效率,企业和职工的办事满意度大幅增强。


总结成功经验,全域推广
区政务服务办通过政务新媒体、官方网站、政企座谈会等形式多渠道宣传,及时总结经验,将服务创新举措制度化、规范化,形成可复制可推广的经验成果。鼓励各开发区结合区域产业特色与新质生产力培育方向,因地制宜制定适合本区域特点的绿色岗位通行目录清单。



主办单位:滨海新区人民政府政务服务办公室
推荐使用IE8及以上版本浏览器浏览
网站标识码:1201160049
联系方式:022-66897800(夜间及节假日值班电话)
022-66897195(工作时间业务咨询电话)